Get Huawei Company Recruitment Process Pictures

Get Huawei Company Recruitment Process Pictures

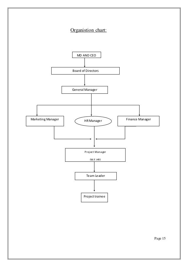
The selection process of the company consists of 4 rounds.

Get Huawei Company Recruitment Process Pictures. The common selection process starts with a written test that involves aptitude and reasoning for 20 marks and. Explore more about the huawei jobs the company also recruits other profiles like management degree to finance background.

Huawei S 5g Tech Isn T Worth The Risk
Huawei S 5g Tech Isn T Worth The Risk from foreignpolicy.com
The recruitment process comprises of five major steps: Huawei technologies vacancies 2020 application the 2020 huawei technologies job recruitment details like education qualification, requirement, location, stipend & salary scale, selection process. Most important notice, huawei will recruit only through freshersworld.

Huawei denies receiving direct state aid.

1.2 huawei company profile huawei selection process: The selection process of the company consists of 4 rounds. Most recruitment site's for huawei jobs in nigeria 2020. Applications are invited from interested and suitably qualified candidates for huawei technologies recruitment for supply chain specialist.